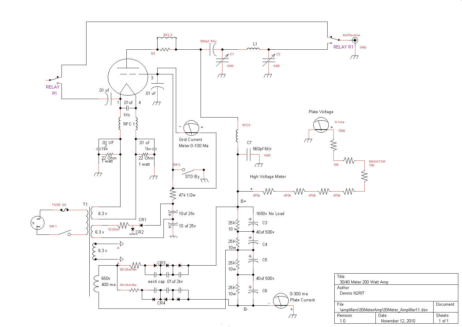
Schematic Of 200 watt amp:
 

There are some schematic of the 200 watt amplifier. The first is the original schematic of the amp when built in 1968. You should be able to fine this in the ARRL Hand Books from 1968 - 1972. If not you can download the PDF file from this page. You will see things circle in orange these are all the change's I made to this
project. First all input networks were no longer needed has this was going to be a mono band amplifier. You can still add a input circuit what ever band you want to build this amp even if it is a mono band amp. But being my radio has a built in antenna tuner, it's used to tune the input of the amplifier.

Second came the Pi Network. I used the loading coil from my junk SB-200 amplifier and at the same time decide to add in 40 meters as well. I used another relay to switch between the coil taps to switch between the 30 and 40 meter band, which also has a led lamp to let me know the amp is in the 40 meter position. There's a switch on the front panel to do the band switching.

Third came the metering. I decide that I wanted three meters to monitor the amplifier. Meters were added for the plate current,  grid current and high voltage.
In my drawing of this schematic you will be able to see how I added in the metering. Funny thing, I was able to fine the original plate choke used in this circuit off
ebay. I though I would not be able to locate one.

Parts for this project can be found on the original amplifier parts list.
 Here's a PDF file of the original 200 watt 811A amplifier. Click here -- ->
 Here's a PDF file of my schematic. The 200 watt 811A 30/40 meter amplifier. Click here -->

          If you build this amp I hope you have fun doing so. And most of all be carefully your dealing with high voltage that can KILL YOU!!! no joke.


 


Here's a picture of the original schematic showing some of the change's I made circle in orange. Everything circle was removed. L6 was change for the new bands

 




Here's my version of this 200 watt amplifier. You should be able to right click this image and downLoad it to you computer if you like. It will be a larger image.

 




Schematic showing the voltage doubler circuit I made up.




Here's another picture of the original 200 watt all band single 811A amplifier